Raw Portuguese version is here: https://tech-pills.github.io/2025-07-27-frontend-concurrency-control/
Hello there! Hope you’re doing well.
The purpose of Tech Pills here is to begin a series of articles to solve or discuss technical problems we encounter with clients on a daily basis.
Yes, we know that JavaScript essentially works with single-thread execution, relying on callbacks for asynchronous behaviors.
Today, we’re going to climb a few steps to work with concurrency at different levels.
The situation in question is: We’re faced with uploading files to storage (Amazon S3 in our case) ,and how we could improve uploading a large number of files, since the frontend would be responsible for these requests in our initial scenario.
There are N ways to do this today. We’ll start with sequential and climb two steps of complexity and performance.
This is the guide project we’ll use. Any information related to technologies and setup is centralized on our repo, but the most important thing now is to understand the concepts and what problem we want to solve.
We’ll simulate an S3 server locally with localstack, but that doesn’t matter. For a real case, we just need to make the necessary edits to our client.
You’ll notice that our s3-client also normally uses the AWS S3 SDKs, following Amazon’s own documentation
We also know that we need an S3Client with our specific configurations, and for our case, we’ll also use pre-signed URLs
As already mentioned, the implementation of the methods is not trivial and is in the repository for reference (whenever we have … ellipses, it means I’ve hidden the implementation).
// src/infra/S3Client.ts
class LocalS3Simulator {
readonly client: S3Client;
readonly bucket: string;
readonly baseUrl: string;
constructor(options: LocalS3SimulatorOptions = {}) {
this.client = new S3Client({
region: options.region || "us-east-1",
endpoint: options.endpoint || "http://localhost:4566",
forcePathStyle: true,
credentials: {
accessKeyId: options.accessKeyId || "test",
secretAccessKey: options.secretAccessKey || "test",
},
});
this.bucket = options.bucket || "test-uploads";
this.baseUrl = options.endpoint || "http://localhost:4566";
}
async bucketExists(): Promise<boolean> {/* ... */}
async createBucket(): Promise<CreateBucketCommandOutput | undefined> {/* ... */}
async generateSignedUploadUrl(fileName: string): Promise<string> {/* ... */}
}For this case, we’ll also check the integrity of our upload by providing an MD5 hash, and with that, we can finally begin our journey in sending files.
Sequential
Implementation of this step here https://github.com/Tech-Pills/frontend-concurrency-control/pull/1
In our initial approach, sequentially, we’ll create MD5 hashes, temporary links, and then perform the uploads.
An important point is that the frontend implementation and its components are trivial. We’ll focus more on the part that concerns the upload.
So, as mentioned above, we’ll follow three steps:
1 – Generate MD5 hashes
2 – Generate pre-signed URLs
3 – Perform uploads
And for each of them, we’ll do it sequentially. In this scenario, we’ll send 1,000 files at a time.
Notice that we only start generating pre-signed URLs when we have all the hashes, and we also only start uploads when we have all the pre-signed URLs.
We’ll have this class responsible for generating pre-signed URLs and making a simple fetch for the upload:
// infra/S3UploadService.ts
export class S3UploadService {
private s3Client: LocalS3Simulator;
constructor(bucket = "test-uploads") {
this.s3Client = new LocalS3Simulator({ bucket });
}
async generateSignedUploadUrl(fileName: string): Promise<string> {/* ... */}
async uploadSingleFile(
customFile: CustomFile,
signedUrl: string
): Promise<Response> {/* ... */}We could indeed do the entire process for each file before calling the next one, but I wanted to highlight the problem of queuing tasks that are dependent in a completely sequential manner, and often we let this happen when iterating through lists to execute some processing.
Since each iteration is responsible for processing, it will be simple to modify in the next steps. So in this way, our user will only be able to observe their uploads when all hashes and pre-signed URLs have been generated.

We’ll have a use case for each of the types I’ll show here. Remember not to focus too much on writing decisions; some were designed to better exemplify the phases we’ll go through.
// useCases/useSequentialUpload.ts
export const useSequentialUpload = () => {
const [uploadService] = useState(() => new S3UploadService());
/* ... */
async function uploadFilesSequentially(files: File[]): Promise<Response[]> {
const results: Response[] = [];
const customFiles: CustomFile[] = [];
for (const file of files) {
const md5Hash = await generateMD5Base64(file);
customFiles.push({ file, md5: md5Hash, preSignedUrl: "" });
}
for (const customFile of customFiles) {
const signedUrl = await uploadService.generateSignedUploadUrl(
customFile.file.name
);
customFile.preSignedUrl = signedUrl;
}
for (const customFile of customFiles) {
const result = await uploadService.uploadSingleFile(
customFile,
customFile.preSignedUrl
);
results.push(result);
}
return results;
}
}At this moment, we can observe a time complexity of O(3n). The 3 is disposable, but for our understanding, illustrating it is important because it becomes evident that for each phase we have here, we have the potential to work in parallel.

To be honest, if we considered that our user is waiting for the upload and would like some feedback, we could have structured it so that all steps are executed within a "wrapper". This way, we don’t need to wait for all hashes and pre-signed URLs to be created before starting the first upload. We would make a batch handle the 3 processes and create a queue for that. I forced this decision for a study scenario, for this and the next example.
If you happen to be using my repository as a base, you can check the uploaded files at http://localhost:4566/test-uploads/
Async Batch
Implementation of this step here https://github.com/Tech-Pills/frontend-concurrency-control/pull/2
Now, in each of the phases, we use Promises. Therefore, each action can happen simultaneously, and as soon as they all resolve, we can move to the next step in our flow. It’s still necessary to wait for all hash generations to happen, for example, but now no longer sequentially.
We add a new use case for our asynchronous batch upload:
// useCases/useAsyncBatchUpload.ts
export const useBatchUpload = () => {
// ...
async function uploadFilesBatch(files: File[]): Promise<Response[]> {
const results: Response[] = [];
const customFiles: CustomFile[] = [];
const md5Promises = files.map(async (file, index) => {
const md5Hash = await generateMD5Base64(file);
console.log(`MD5 generated for file ${index + 1}: ${file.name}`);
return { file, md5: md5Hash, preSignedUrl: "" };
});
const resolvedCustomFiles = await Promise.all(md5Promises);
customFiles.push(...resolvedCustomFiles);
const urlPromises = customFiles.map(async (customFile, index) => {
const signedUrl = await uploadService.generateSignedUploadUrl(
customFile.file.name
);
customFile.preSignedUrl = signedUrl;
console.log(`Signed URL generated for file ${index + 1}: ${customFile.file.name}`);
});
await Promise.all(urlPromises);
const uploadPromises = customFiles.map(async (customFile, index) => {
console.log(`Uploading file ${index + 1}: ${customFile.file.name}`);
return await uploadService.uploadSingleFile(
customFile,
customFile.preSignedUrl
);
});
const uploadResults = await Promise.all(uploadPromises);
results.push(...uploadResults);
return results;
}
// ...
}I also made some non-trivial modifications to our main UI to have some comparisons between each execution and algorithm.

To further illustrate, now we have multiple people responsible for executing actions at the same time and not just one.
If we were a restaurant, in the sequential form, we would have only 1 chef:
- Reading 1 order -> reading 1 order -> reading 1 order
- Preparing 1 dish -> preparing 1 dish -> preparing 1 dish
Delivering 1 order -> delivering 1 order -> delivering 1 order

And in the asynchronous batch example, we hire multiple chefs:
- All chefs start reading orders as soon as the last one finishes
- All chefs start preparing dishes as soon as the last one finishes
- All chefs deliver orders
I added some logs to show that some actions within each phase can happen before another.

Since everything happens in parallel in each phase, our algorithm now drops to O(phases). In this case, we have 3 phases happening.

Keep in mind that performance is not as expected if we count the complexity achieved, but we have some bottlenecks happening at various points:
- Browser connection limits;
- LocalStack limits some resources;
- Single Nginx proxy saturating our connection;
- Limits in JavaScript’s event loop.
That’s why, overall, we only achieve about ~20% performance improvement.

I don’t want to go deep into the concept of Threads, but we know that JavaScript was initially designed as single-threaded, executing one operation at a time. However, today we know it’s possible to create additional threads.
Streaming + Mutex
Implementation of this step here https://github.com/Tech-Pills/frontend-concurrency-control/pull/3
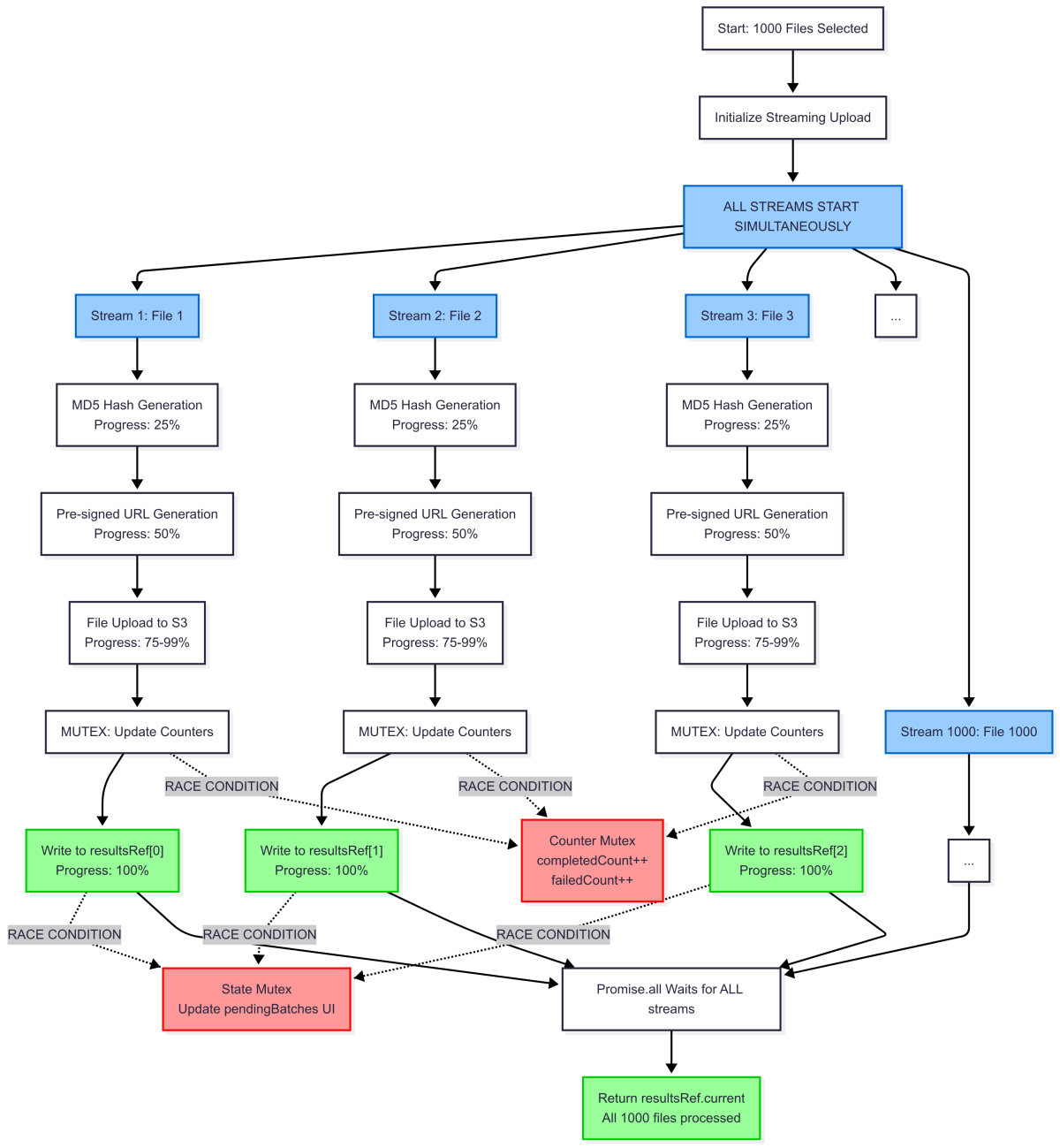
Finally, we’re going to start working with pipeline processing. As mentioned earlier, each phase of our processing needs the previous one, but we don’t need all actions of one phase to finish before starting the next.
Following the restaurant example with multiple chefs, we agreed that, in the previous scenario, the chefs could only work on the next step when ALL others had finished, but now:
- All chefs start reading orders, as soon as each chef finishes
- Each chef can start preparing their dish as soon as each chef finishes
- Each chef can deliver their order
export const useStreamingUpload = () => {
// ...
async function uploadFilesStreaming(files: File[]): Promise<Response[]> {
const results: Response[] = new Array(files.length);
const processFile = async (file: File, index: number) => {
try {
const md5Hash = await generateMD5Base64(file);
const signedUrl = await uploadService.generateSignedUploadUrl(file.name);
const customFile: CustomFile = {
file,
md5: md5Hash,
preSignedUrl: signedUrl
};
const result = await uploadService.uploadSingleFile(customFile, signedUrl);
results[index] = result;
return result;
} catch (error) {
const failedResponse = new Response(null, {
status: 500,
statusText: error instanceof Error ? error.message : 'Unknown error'
});
results[index] = failedResponse;
return failedResponse;
}
};
const streamPromises = files.map((file, index) => processFile(file, index));
await Promise.all(streamPromises);
return results;
}
// ...
}Can you identify any problems? Some of these actions may compete for resources, for example, trying to access our results at the same time, having errors interfering with processes still running, and also not having any visibility of the state of each pending batch execution. But remember, as we’ve already discussed, JavaScript is single-threaded and we’re not creating other threads at the moment, so many scenarios that seem to compete for resources may not even exist. Regardless, we’ll proceed to solve the "problem".
When we compete for resources, we fall into a race condition, but we have something that solves this problem: the Mutex – mutual exclusion, which blocks access to some public resource, avoiding unexpected behaviors.
We’ll use useRef to create references where necessary and async-mutex, the library that today provides the most stability for this type of implementation in JavaScript.
Let’s break down the explanation into parts:
// useCases/useStreamingUpload.ts
export const useStreamingUpload = () => {
const completedCountRef = useRef(0);
const failedCountRef = useRef(0);
const counterMutex = useRef(new Mutex()).current;
const resultsRef = useRef<Response[]>([]);
const [fileProgress, setFileProgress] = useState<FileProgress[]>([]);
const stateMutex = useRef(new Mutex()).current;
// ...
}We now have a reference to count actions that completed or failed and a Mutex to control access to them, also references for results and what’s still pending, controlled by another Mutex.
The useRef(new Mutex()).current pattern is an optimization that ensures a unique and persistent mutex instance across all component re-renders:
useRef()creates persistent storage – The ref object survives new renders.currentextracts the mutex immediately – No need to access .current everywhere- Single initialization – The Mutex constructor runs only once during the first render.
In addition to initializing each context, when we need to update our pending batches, stateMutex.runExclusive will protect its mutual access.
// useCases/useStreamingUpload.ts
// ...
async function uploadFilesStreaming(files: File[]): Promise<Response[]> {
completedCountRef.current = 0;
failedCountRef.current = 0;
resultsRef.current = new Array(files.length);
const initialProgress: FileProgress[] = files.map((file, index) => ({
id: index,
fileName: file.name,
phase: 'waiting',
progress: 0,
startTime: performance.now()
}));
setFileProgress(initialProgress);
const updateFileProgress = async (index: number, phase: FileProgress['phase'], progress?: number) => {
await stateMutex.runExclusive(async () => {
setFileProgress(prev => prev.map((file, i) =>
i === index ? { ...file, phase, progress: progress ?? file.progress } : file
));
});
};
// ...And for writing results as well:
// useCases/useStreamingUpload.ts
// ...
const setResult = async (index: number, result: Response) => {
resultsRef.current[index] = result;
await counterMutex.runExclusive(async () => {
if (result.ok) {
completedCountRef.current += 1;
console.log(
`MUTEX ACCESS: Incremented completed count to ${completedCountRef.current}`
);
} else {
failedCountRef.current += 1;
console.log(
`MUTEX ACCESS: Incremented failed count to ${failedCountRef.current}`
);
}
});
await updateFileProgress(
index,
result.ok ? "completed" : "failed",
result.ok ? 100 : 0
);
};
// ...And for the file processing itself, we have the call to each phase with its state update immediately after, each ensuring safe access for accesses and updates (I decided to use fixed values for progress updates just so we can analyze this in the simplest possible way).
// useCases/useStreamingUpload.ts
// ...
const processFile = async (file: File, index: number) => {
try {
console.log(
`Starting streaming process for file ${index + 1}: ${file.name}`
);
await updateFileProgress(index, "md5", 25);
console.log(
`Phase 1 - MD5 generation for file ${index + 1}: ${file.name}`
);
const md5Hash = await generateMD5Base64(file);
await updateFileProgress(index, "url", 50);
console.log(
`Phase 2 - URL generation for file ${index + 1}: ${file.name}`
);
const signedUrl = await uploadService.generateSignedUploadUrl(
file.name
);
await updateFileProgress(index, "upload", 75);
console.log(
`Phase 3 - Upload starting for file ${index + 1}: ${file.name}`
);
const customFile: CustomFile = {
file,
md5: md5Hash,
preSignedUrl: signedUrl,
};
const result = await uploadService.uploadSingleFile(
customFile,
signedUrl
);
await setResult(index, result);
console.log(
`Streaming upload completed for file ${index + 1}: ${file.name}`
);
return result;
// ...These are the main changes. As mentioned, in addition to ensuring safe accesses/updates, we also initialize all streams at the same time, and they can "compete" for these resources.

You must have noticed that we didn’t gain performance, but now we process each upload as soon as the other steps have finished, getting closer to what we expect from a real-world implementation, delivering more speed and experience to the user.
Time complexity O(1)?
Constant time, regardless of file count, because:
- All streams start at t=0 simultaneously;
- Each file processes independently through its pipeline;
- No waiting for other files to complete phases;
- Total time = time to process the slowest individual file
But like the other example, all the resource limitations already mentioned and performance will be similar in our local context to the previous implementation (in terms of speed for completing all files).
We updated the UI to observe how each phase is now happening at different moments:

Throughout this exploration of frontend concurrency control, we’ve journeyed from basic sequential file uploads to sophisticated streaming with mutex-protected resource access. Starting with a simple sequential approach, we progressed to asynchronous batching that reduced complexity, and finally implemented streaming with mutex controls, achieving constant time complexity. While performance gains were limited by real world constraints, like browser connection limits and resource bottlenecks, we significantly improved user experience by providing real time feedback and eliminating the need to wait for entire phases to complete before processing begins.
It’s also important to note that we used file upload as an example, but all the concepts used here can be applied in any other context with bananas or apples.
For the next article, we’ll talk about this same implementation with Web Workers and Multi-threading.
See you on GitHub! 🚀
References
- LocalStack – Local AWS cloud stack
- Amazon S3 Upload Objects Documentation
- AWS S3 Pre-signed URLs
- Amazon S3 Object Integrity Checking
- AWS Redshift MD5 Function
- MDN JavaScript Promises
- Node.js Event Loop Documentation
- MDN Threads Glossary
- Wikipedia: Race Condition
- Wikipedia: Mutual Exclusion (Mutex)
- React useRef Hook
- async-mutex Library
- Project Repository
We want to work with you. Check out our Services page!

